Click here to return to the lab home page

Dissection of the genetic basis of 1392 rice landraces and 770 hybrid combinations reveals great potential of rice landraces in hybrid rice improvement

Abstract

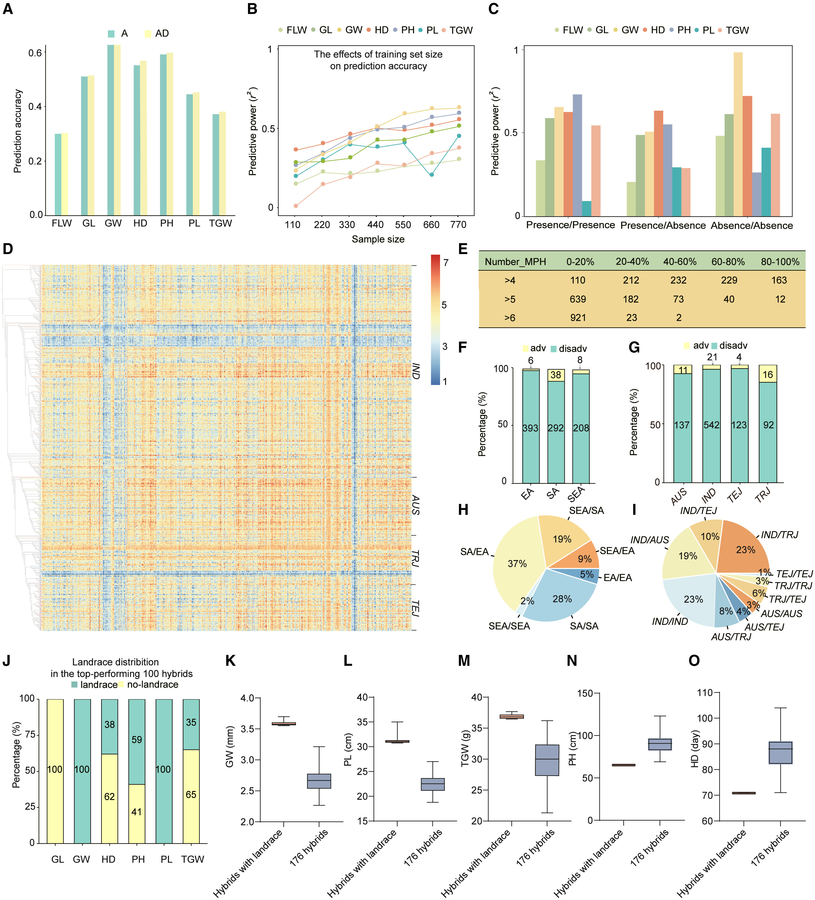
Hybrid rice has made significant contributions to global food security. However, the efficient utilization of landraces to further enhance heterosis remains a key challenge in rice breeding. In this study, we collected a set of 1,392 landraces and 696 hybrid rice parental lines. A total of 770 hybrid combinations were constructed by crossing 517 accessions selected from 2088 rice accessions, and seven key yield-related traits were collected. Nearly 500,000 potential hybrid combinations were predicted, and comprehensive analysis revealed that landraces from South Asia played a significant role in improving multiple traits. Further investigation revealed substantial variation in the landraces’ contribution to the optimal hybrid combinations for various characteristics, with landraces particularly contributing to improvements in grain width. We identified 171 quantitative trait loci (QTLs) for seven traits using three association analysis methods. Of these QTLs, 77 known genes were identified within 66 QTLs and 105 novel QTLs without any known genes near them. CRISPR/Cas9-mediated gene editing revealed that OsGRW5.1 plays a crucial role in regulating grain width and grain weight in rice. Furthermore, a strong correlation was observed between the accumulation of advantageous haplotypes and enhanced phenotypic performance. More than 45% of the advantageous haplotypes derived from landraces are likely to play a significant role in future hybrid rice improvement. A predictive platform was developed, which can output all seven phenotypes of potential hybrid combinations with a given genotype of both parents. Collectively, our study provides valuable data and practical insights for enhancing heterosis through the efficient utilization of landraces.

Research Image